

sxhaichen@163.com
    杨老师   联系电话/微信:13991846998        
    • 首页

    • 关于我们

    • 最新通知

    • 在线学习

    • 考试资料

    • 标准规范

    • 在线报名

    • 证书查询

    • 产品推荐

    全国聚乙烯(PE)管道作业人员考试信息网
    电话:18366187061(微信同号)

     

    sxhaichen@163.com
    陕ICP备19016826号-2

    ©  陕西海晨电子科技有限公司  版权所有

    上一篇 : 关于举办2020年非金属(PE)焊接第四期 取(换)证考前培训的通知
    下一篇 : 关于举办2020年非金属(PE)焊接第二期取(换)证考前培训的通知




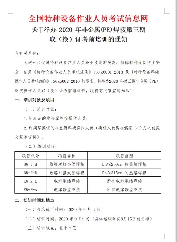
    关于举办 2020 年非金属(PE)焊接第三期 取(换)证考前培训的通知
    时间 : 2020/09/22
    • 首页

    • 关于我们

    • 最新通知

    • 在线学习

    • 考试资料

    • 标准规范

    • 在线报名

    • 证书查询

    • 产品推荐

    网站内容
    
    
    当前位置 : 首页>考证通知
    • 

      二维码

    • 

      400-833-0030

    • 

      18366187061

    • 

      顶部